2026年(令和8年)4月号_埼玉県公立高校入試版
令和8年度入試はこう実施された!!
「ペンギン入試レポート4月号(埼玉県公立高校入試版)」では、令和8年度公立高校入試の結果、および令和9年度公立高校入試の日程、選抜方法のおもな変更点をまとめて掲載しました。早い時期から入試への意識を高めることができるかどうかで結果は大きく変わります。ぜひ、ご一読いただきお役立てください。
高校入試で合格を勝ち取ることができるように、臨海セミナー職員一同、できる限りの応援をさせていただく所存です。入試に関するご相談などがございましたら、ご遠慮なく臨海セミナーの各教室までお問い合わせください。
1、令和8年3月中学校等卒業生進路希望調査結果について
埼玉県教育委員会は、例年県内の中学校等卒業予定者の12月の時点での進路希望状況を調査し、HPで発表しています。令和8年3月中学校等卒業予定者の県内公立高校志望者の割合は59.6%、国私立高校志願者は20.8%と依然として公立高校進学志向が高いものの、前年度までと比べ、私立高校を志望する割合が増加傾向にあることがうかがえます。令和8年度からの国の高校授業料実質無償化に向けた動きが度々報道されていたことにより、私立高校志向が高まったと考えられます。
進路希望調査結果 (単位 %)

2、令和8年度入試実施状況
令和8年度、全日制の課程では131校が入学者選抜を実施しました。入学許可予定者数34,603名に対し、入学許可候補者数は32,399名で、実質倍率は1.11倍となりました。
令和8年度入学者選抜実施状況(全日制の課程)

※入学許可予定者数は、募集人員から転勤等に伴う転編入学者の募集人員を除いたものである。
3、募集人員について
令和8年度入試では、令和8年3月の公立中学校卒業予定者が昨年と比べ、510名減少することを踏まえ、全日制の課程全体で400名の募集人員減となりました。全日制課程で、募集人員に変更があったのは下記の学校です。
■募集人員を減らした学校 学校名〔学科・コース〕(校名のみは普通科)
| 上尾橘(160名→120名)、岩槻商業〔商業〕(80名→40名)、大宮武蔵野(240名→200名)、小鹿野〔総合〕(120名→80名)、桶川西(160名→120名)、川越西(320名→280名)、北本(160名→120名)、熊谷(320名→280名)、熊谷女子(320名→280名)、草加西(280名→240名)、蓮田松韻(200名→160名)、ふじみ野(160名→120名) |
■統合に伴う募集人員の変更

4、学力検査について
埼玉県の公立入試では、国語・社会・数学・理科・英語の5教科の学力検査が実施されます。学力検査は各教科 100点満点ですので、原則5教科で500点満点となります。ただし、理数科や外国語科などの専門学科・コースでは、特定教科の得点に比重をかける傾斜配点を設定する場合があります。令和8年度入試で傾斜配点を採用した学校・学科は下記のとおりです。
令和8年度入試 傾斜配点採択校 学校名〔学科・コース〕(傾斜配点対象科目)
| 大宮〔理数〕(数学・理科)、大宮光陵〔外国語コース〕(英語)、大宮科学技術〔全科〕(数学・理科)、川口市立〔理数〕(数学・理科)、南稜〔外国語〕(英語)、所沢北〔理数〕(数学・理科)、松山〔理数〕(数学・理科)、和光国際〔国際〕(英語)、坂戸〔外国語〕(英語)、春日部女子〔外国語〕(英語)、春日部東〔人文〕(国語・社会・英語)、越谷南〔外国語〕(英語)、熊谷西〔理数〕(数学・理科)、秩父〔国際教養〕(英語) |
5、学校選択問題について
高校の判断により、数学と英語において一部応用的な問題を含む学力検査(学校選択問題)を実施する場合があります。「学校選択問題」は県教育委員会が作成し、学校選択問題を採択するすべての公立高校で同じ問題が実施されます。令和8年度入試で学校選択問題を採択した高校は次のとおりです。
令和8年度入試 学校選択問題採択校
| 浦和(全日制)、浦和第一女子(全日制)、さいたま市立浦和、浦和西、大宮、さいたま市立大宮北、川口北、川口市立(全日制)、蕨、川越、川越女子、川越南、所沢(全日制)、所沢北、和光国際、不動岡、春日部(全日制)、越谷北、越ヶ谷(全日制)、熊谷(全日制)、熊谷女子、熊谷西 ※いずれも数学・英語で実施 |
6、実技検査・面接について
芸術系や体育系などの学科・コースでは実技検査を実施する場合があります。また、実技検査を実施しない学科・コースでは面接を実施することができます。令和8年度入試で実技検査・面接を行った学校と学科は下記のとおりです。
令和8年度入試 実技検査実施校 〔 〕 は学科・コース
| 大宮光陵〔美術・音楽・書道〕、大宮東〔体育〕、伊奈学園総合〔スポーツ科学系・芸術系〕、松伏〔音楽〕、芸術総合〔美術・音楽・映像芸術・舞台芸術〕、ふじみ野〔スポーツサイエンス〕、越生翔桜〔美術表現〕 |
令和8年度入試 面接実施校 〔 〕 は学科・コース(校名のみは普通科)
| いずみ〔全系〕、大宮商業〔商業〕、常盤〔看護〕、川口市立〔スポーツ科学コース〕、川口東、川口青陵,鳩ヶ谷〔全科〕、川口工業〔全科〕、上尾橘,鴻巣女子〔全科〕、桶川西,北本、市立川越〔全科〕、川越初雁、川越工業〔全科〕、飯能、狭山清陵、狭山工業〔全科〕、狭山経済〔全科〕、志木、新座、新座柳瀬、新座総合技術〔全科〕、ふじみ野、滑川総合〔総合〕、小川、庄和、春日部工業〔全科〕、誠和福祉〔全科〕、羽生実業〔全科〕、草加西、越谷総合技術〔全科〕、鷲宮、栗橋北彩、久喜工業〔全科〕、八潮フロンティア〔全科〕、三郷、三郷北、蓮田松韻、幸手桜〔総合〕、白岡、宮代、杉戸農業〔全科〕、松伏〔普通・情報ビジネスコース〕、熊谷農業〔全科〕、妻沼 |
7、令和9年度入試日程
令和9年度入学者選抜は、下記の日程で実施されることが埼玉県教育委員会より発表されています。早い時期から入試の日程を把握することで、入試に向けての学習スケジュールを立てることができ、モチベーション向上にもつながります。受験生の皆様は、ぜひご確認ください。
| 出願入力期間(インターネットを活用した出願) | 令和9年1月26日(火)~2月9日(火) |
|---|---|
| 出願書類等の提出期間 | 令和9年2月12日(金)・15日(月)・16日(火) (※2月12日は郵送による提出) |
| 志願先変更期間 | 令和9年2月17日(水)・18日(木) |
| 学力検査 | 令和9年2月25日(木) |
| 面接(すべての学校) | 令和9年2月26日(金) |
| 特色検査(一部の学校) | 令和9年3月 1日(月) (※2月26日に実施する場合もある) |
| 追検査 | 令和9年3月 2日(火) |
| 入学許可候補者発表 | 令和9年3月 5日(金) |
※1追検査はインフルエンザ罹患をはじめとするやむを得ない事情により学力検査を受験できなかった志願者を対象とする。
※2欠員補充の日程及び内容については、実施する高校において定める。
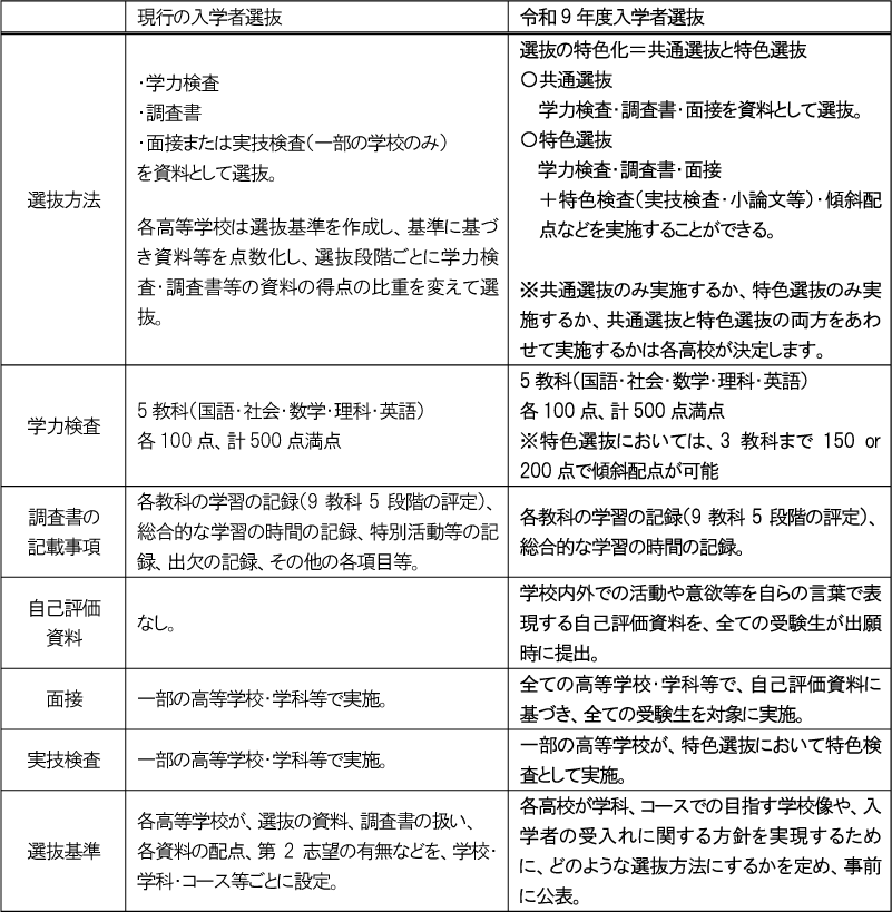
8、令和9年度入試からの変更点について
令和9年度入試から、埼玉県公立高校入試の選抜方法が大きく変更となります。主な変更点は下記の通りです。

令和9年度入試における各高校の選抜実施内容の確定版に関しては、令和8年5月以降に埼玉県教育委員会より発表される予定です。発表され次第、「ペンギン入試レポート」等でお知らせいたします。
志望校合格という15歳の一つの大きな夢の実現に向けて、常に正確かつ豊富な入試情報をもとにした進路指導、出題傾向をおさえた授業、やる気を引き出す授業をおこなってまいります。今後とも、臨海セミナーの学習指導・進路指導にご期待ください。
小学生、中学生、高校生それぞれに無料体験がございます。
