授業料・実績・面倒見で全国No.1の地域貢献を目指します。
埼玉県公立高校入試 入試日程と選抜方法
埼玉県公立高校入試
令和9年度入学者選抜の日程
| 出願入力期間(インターネットを活用した出願) | 令和9年 1月26日(火)~2月9日(火) |
|---|---|
| 出願書類等の提出 | 令和9年 2月12日(金)・15日(月)・16日(火) ※2月12日は郵送による提出 |
| 志願先変更期間 | 令和9年 2月17日(水)・18日(木) |
| 学力検査 | 令和9年 2月25日(木) |
| 面接(全ての学校) | 令和9年 2月26日(金) |
| 特色検査(一部の学校) | 令和9年 3月1日(月) ※2月26日に実施する場合もある |
| 追検査※1 | 令和9年 3月 2日(火) |
| 入学許可候補者発表※2 | 令和9年 3月 5日(金) |
※1 追検査はインフルエンザ罹患をはじめとするやむを得ない事情により学力検査を受験できなかった志願者を対象とする。
※2 欠員補充の日程及び内容については、実施する高校において定める
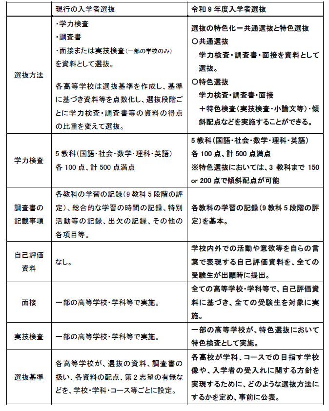
令和9年度 選抜方法の改善について
令和9年度入試より選抜方法が大きく改善されます。主な変更点(新旧対照表)は以下の通りです。

学力検査
令和9年度入試の学力検査から、5教科全てにおいて、マークシート方式で解答する問題と記述式で解答する問題をあわせた学力検査を実施します。(数学と英語の学校選択問題、ならびに追検査を含む)令和7年8月時点で公表されている出題内容と出題形式は以下の通りです。
◇出題内容
・ 出題の基本方針等は、原則、現行どおりとする予定である(令和8年5月公表予定)。
・ 国語の作文は、出題しない。
・ 英語のリスニングは、実施予定。
◇出題形式
・ 学力検査・追検査において、解答方法にマークシート方式を導入する。
・ 各教科での出題形式の割合は、得点に換算して、マークシート方式の問題が9割程度、記述式の問題が1割程度とする。
◇学校選択問題
高校の判断により、数学と英語において例外的に問題の一部に応用的な問題を含む学力検査(学校選択問題)を実施する場合があります。なお、「学校選択問題」は県教育委員会が作成します。令和8年度入試では、下記の22校が「学校選択問題」を使用しました。
| 浦和(全日制) 浦和第一女子(全日制) 浦和西 大宮 春日部(全日制) 川口北 川越 川越女子 川越南 熊谷(全日制) 熊谷女子 熊谷西 越ケ谷(全日制) 越谷北 所沢(全日制) 所沢北 不動岡 和光国際※ 蕨 さいたま市立浦和 さいたま市立大宮北 川口市立 (いずれも数学・英語で実施) ※令和8年度和光国際と和光を統合 |
調査書・自己評価資料
中学生の学校内外における活動の多様化にともない、調査書とともに自己評価資料を全受験生が提出します。
◇調査書
中学校が作成し、「各教科の学習の記録(9教科5段階の評定)」と「総合的な学習の時間の記録」が記載されます。また、「出欠の記録」は削除されます。

◇自己評価資料
これまでの自分の体験を振り返り、力を注いだことや努力をしたこと、また高等学校入学後や将来取り組んでみたいこと、自己PRなどについて、自ら考え、県教育委員会が定めた様式に受験生が記載して、作成します。また、志願する高等学校が「選抜実施内容※」の面接の欄に学校独自の項目を設定している場合は、その項目についても記載します。自己評価資料そのものは評価せず、面接で参考にします。
※ 各高等学校が選抜の実施内容等を定め、事前に公表するものです。「令和9年度の選抜実施内容(暫定版)」については、埼玉県教育委員会のホームページに掲載されておりますので、ご確認ください。なお、暫定版のため、今後変更になる場合があります。選抜実施内容(確定版)は令和8年5月に公表予定です。
自己評価資料見本

面接
すべての受験生に「面接」を実施し、各高校が30点 or 60点のいずれかを選択し点数化します。 面接の流れと内容、評価は以下の通りです。
◇面接までのスケジュール・当日の流れ
《当日までのスケジュール》
出 願(令和9年1月26日~2月9日) 「自己評価資料」を提出
↓
学力検査(令和9年2月25日)
↓
面 接(令和9年2月26日)
《面接当日について》
[形式※]個人面接 または 集団面接
※面接の形式は、高校によって異なります。
[流れ] 入室 → My Voice(マイボイス) → 質問・応答 → 退室
1分30秒~2分程度 3分30秒~6分程度
◇面接内容について
《My Voice(マイボイス) 》
My Voice(マイボイス)とは、これまでの経験を振り返り、力を注いだことや将来取り組んでみたいことなどを自らの言葉で表現し、伝えてもらう時間です。自らの経験や将来への思いを伝える姿勢が大切です。
《質問・応答》
My Voice(マイボイス)で表現した内容に対して、面接委員(2人以上)が質問をします。例えば、「そのとき、なぜそうしようと思ったのですか?」「他の人たちとどう力を合わせましたか?」など、考えや思いの背景を問う質問を行っていきます。その質問に対して、自らの言葉で、さらなる自分の思いや考えなどを答えます。ここでも上手く答えることよりも、自分なりに考え、伝えることが大切です。
◇評価・得点の算出について
埼玉県教育委員会が定めた、下記の「評価の観点及び評価規準」に従って得点を算出します。各高等学校が、学科、コース等の特色に応じて、「選抜実施内容」の面接の欄に学校独自項目を設定している場合は、その項目について各高等学校が評価の観点及び評価規準を定め、併せて得点を算出します。なお、自己評価資料は面接における参考とし、得点の算出に用いません。

選抜方法(選抜の特色化)について
受験生が興味・関心を持って主体的に進路選択できるよう、各高校が「入学者の受入れに関する方針」(アドミッション・ポリシー)に基づくため、選抜を特色化=共通選抜と特色選抜を導入します。
なお、共通選抜と特色選抜の両方を組み合わせて実施するか、共通選抜のみ又は特色選抜のみ実施するかは、各高校が決定します。
◇共通選抜・特色選抜の得点算出方法
《共通選抜》
各高校は、県が定める次の方法によって、選抜資料の得点を算出します。
①学力検査・・・1教科100点(国数社理英)、合計500点満点。
②調査書・・・各高校は、9教科5段階の評定を、次のア~ウから選択する。
ア)1年:2年:3年= 1:1:1(135 点満点)
イ)1年:2年:3年= 1:1:2(180 点満点)
ウ)1年:2年:3年= 1:1:3(225 点満点)
→この基本点を、次のエ~カから選択した得点に換算して、調査書の得点とする。
エ) 200 点 オ) 300 点 カ) 400 点
③面接・・・各高校は、30点 or 60点のいずれかを選択。
《特色選抜》
学科、コース等の特色に応じて、各高校が定める次の方法で、選抜資料の得点を算出します。
①学力検査・・・1教科100点(5教科)合計500点満点を基本点とする。
ただし、3教科まで150 or 200点で傾斜配点が可能。
②調査書※1・・・評定の各学年の比率(1年:2年:3年)、得点は各高校が定める。
ただし、各学年の比率の数値は1以上の整数とする。
また、各学年の比率の数値の合計は、10 を超えない範囲とする。
上記で定めた基本点に、135 点満点を下回らない範囲で、各高校で定めた数を乗じて、面接の得点とする。
③面接※1・・・基本点30点満点を下回らない範囲で、学科、コース等の特色に応じて定めた数を乗じて、面接の得点とする。
④特色検査※2・・・実技検査または作文(小論文)を指す。
実施する場合は、学力検査・調査書・面接に加えて資料とする。
※1 調査書の得点及び面接の得点の合計は、学力検査の基本点(500 点満点)の合計の1.5 倍を超えない範囲で、各高等学校が定める。(学力検査の基本点×1.5 ≧ 調査書の得点+面接の得点)
※2 特色検査を実施した場合、特色検査の得点は、学力検査の基本点(500 点満点)、調査書の得点、面接の得点の合計を超えない範囲で、各高等学校が定める。
(学力検査の基本点+調査書の得点+面接の得点 ≧ 特色検査の得点)
◇選抜手順および各選抜における入学許可候補者の割合
《共通選抜と特色選抜の両方を組み合わせて実施する場合》
特色選抜による入学許可候補者を決定した後、共通選抜による入学許可候補者を決定します。
一般募集の募集人員の20~80%(10 %刻み)を特色選抜で入学許可候補者とします。次に、入学許可候補予定者数を満たすために必要な人数の残り100%を、共通選抜で入学許可候補者とします。
《共通選抜のみ又は特色選抜のみ実施する場合》
第1次選抜と第2次選抜を設定します。第1次選抜と第2次選抜では、複数の尺度に基づく異なる選抜方法を実施し、得点の取扱いに差を設けます。
一般募集の募集人員の60~80%(10 %刻み)を第1次選抜で入学許可候補者とします。次に、入学許可候補予定者数を満たすために必要な人数の残り100%を、第2次選抜で入学許可候補者とします。
では、現在公表されている令和9年度の選抜実施内容(暫定版)の高校別配点をもとに、選抜のしくみを見ていきましょう。
(例) 総合得点の求め方
浦和高校 普通科・・・特色選抜のみ実施(特色検査実施なし)
○特色選抜(第1次選抜)・・・募集人員の60%を選抜
①学力検査…(国理社100点満点)+(数英100満点×1.5=150点満点)=600点満点
②調査書… 1年:2年:3年=1:1:2(180点満点)→180点満点のまま
③面接…30点満点
④特色検査…実施しない ⇒第1次選抜は、①+②+③=810点満点となります
○特色選抜(第2次選抜)・・・募集人員の40%を選抜
①学力検査…(国理社100点満点)+(数英100満点×1.5=150点満点)=600点満点
②調査書… 1年:2年:3年=1:1:2(180点満点)→135点満点に換算
③面接…30点満点
④特色検査…実施しない
⇒第2次選抜は、①+②+③=765点満点となります。
伊奈学園総合高校 普通科(スポーツ科学系)・・・特色選抜のみ実施(特色検査実施あり)
○特色選抜(第1次選抜)・・・募集人員の70%を選抜
①学力検査…100点満点×5教科=500点満点
②調査書… 1年:2年:3年=1:1:3(225点満点)→300点満点に換算
③面接…30点満点
④特色検査…200点満点 ⇒第1次選抜は、①+②+③+④=1030点満点となります。
○特色選抜(第2次選抜)・・・募集人員の30%を選抜
①学力検査…100点満点×5教科=500点満点
②調査書… 1年:2年:3年=1:1:3(225点満点)→300点満点に換算
③面接…30点満点
④特色検査…400点満点 ⇒第2次選抜は、①+②+③+④=1230点満点となります。
大宮高校 普通科・・・共通選抜のみ実施
○共通選抜(第1次選抜)・・・募集人員の60%を選抜
①学力検査…100点満点×5教科=500点満点
②調査書… 1年:2年:3年=1:1:2(180点満点)→300点満点に換算
③面接…30点満点 ⇒第1次選抜は、①+②+③=830点満点となります。
○共通選抜(第2次選抜)・・・募集人員の40%を選抜
①学力検査…学力検査…100点満点×5教科=500点満点
②調査書… 1年:2年:3年=1:1:2(180点満点)→200点満点に換算
③面接…30点満点
⇒第2次選抜は、①+②+③=730点満点となります。
上記の基準は暫定版となります。令和9年度入試における各高校の選抜実施内容の確定版に関しては、令和8年5月以降に埼玉県教育委員会から発表される、「令和9年度入学者選抜 各高校の選抜実施内容」にて発表される予定です。発表され次第、お知らせします。
志願先変更について
志願先変更期間内に1回に限り志願先を変更することができます。同じ高校の学科間の変更や第2志望の学科だけを変更する場合についても、志願先変更と同様に志願先変更期間内に1回に限り変更することができます。
第2志望制について
複数の学科やコースなどがある学校では第2志望が認められている場合があります。原則として第2志望の判定は第2次選抜で行われます。理数科を第1志望・普通科を第2志望とした場合、第1次選抜は理数科のみで合否判定がされ、不合格の場合は第2次選抜で理数科と普通科の両方で合否判定が行われます。理数科の第2次選抜の定員内であれば理数科合格となりますが、理数科で定員外・普通科で定員内の場合は、普通科合格となります。
なお、第2志望制を採択している学校であってもすべての学科において相互に第2志望を認めているとは限らないため、注意が必要です。
令和9年度入試における高校・学科ごとの第2志望制の有無については5月以降埼玉県教育委員会より発表される予定です。
小学生、中学生、高校生それぞれに無料体験がございます。
